集团OA
企业邮箱
物联网平台
English
首页
走进市政
集团简介
董事长致辞
集团架构
荣誉资质
业务分布
资讯中心
领导关怀
集团新闻
工程动态
业界资讯
基层视角
媒体报道
事业领域
工程建设
工程设计
海外事业
投资开发
集团文化
文化理念
企业标志
党团建设
社会责任
市政家园
文化之窗
科技创新
质量管理
技术实力
人力资源
人才理念
招聘信息
毛遂自荐
联系我们
联系方式
在线留言
走进市政
您当前的位置:
首页
>
走进市政
>
集团架构
集团简介
董事长致辞
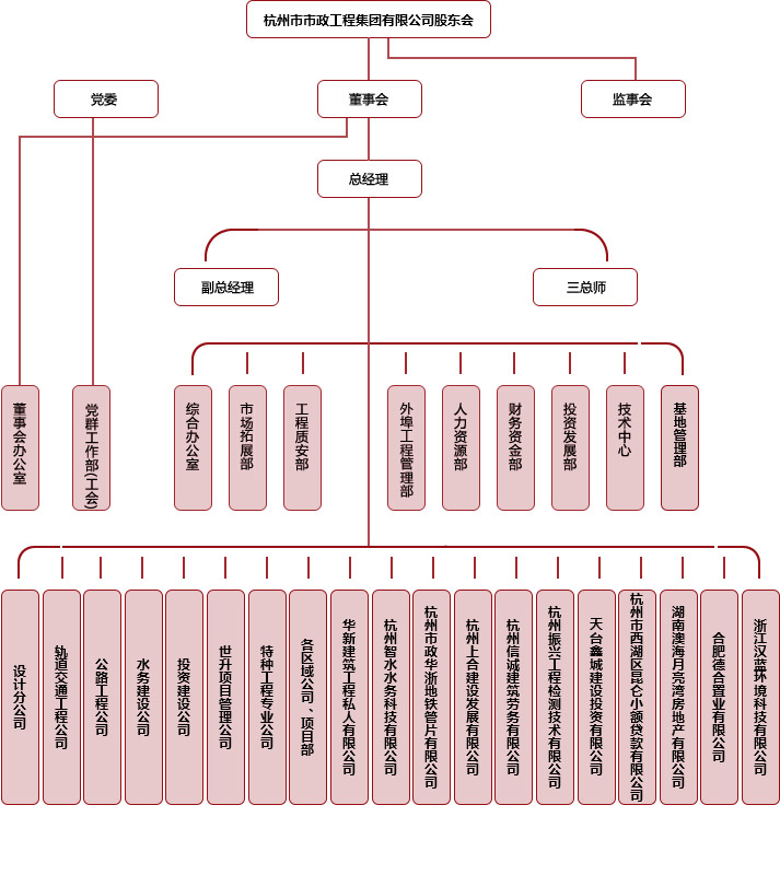
集团架构
荣誉资质
资质证书
企业荣誉
业务分布
集团架构
下属企业
联系我们
法律声明
友情链接
网站地图
版权所有:杭州市市政工程集团有限公司
浙ICP备18030756号-2
技术支持:乐邦科技
浙公网安备 33010502005886号
ky开云手机版-ky开云(中国)
|
乐竞平台-乐竞(中国)一站式服务平台
|
乐竞在线注册-(中国)科技公司
|
华体会平台-华体会(中国)
|
开元网站登录入口-开元(中国)
|
开元网站登录入口-开元(中国)
|
华体会平台-华体会(中国)
|
乐鱼在线-乐鱼在线(中国)
|
开云手机web版登录入口-开云online(中国)
|